←
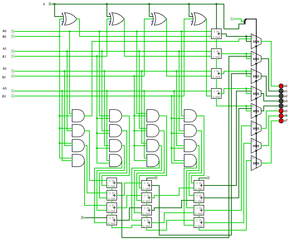
4-bit Partial Calculator
Performs binary addition, subtraction, and multiplication between two 4-bit numbers.
I eventually would like to expand this project to include a division operation, 7-segment displays for user-friendliness, and larger inputs and output.

Materials
- 8x 1kΩ Resistor
- 1x Dip Switch 2 Position
- 2x Dip Switch 4 Position
- 4x SN74LS08N
- 4x SN74LS83N
- 1x SN74LS86N
- 4x SN74LS153N
- 8x LED
Logisim Circuit Diagram
Circuit download: calculator.circ
